Designing JMP Projects – Organizing Analytical Workflows
JMP Projects is a feature designed to help users organize, manage, and revisit their analytical work within JMP. As the lead UX Designer, I led the end-to-end design of this feature, focusing on improving user productivity, reducing cognitive load, and supporting reproducible workflows.
Designing JMP Projects was a deep dive into the needs of analytical thinkers. By focusing on organization, context preservation, and ease of use, we created a feature that supports both exploration and rigor—hallmarks of the JMP experience.
-
Problem Space
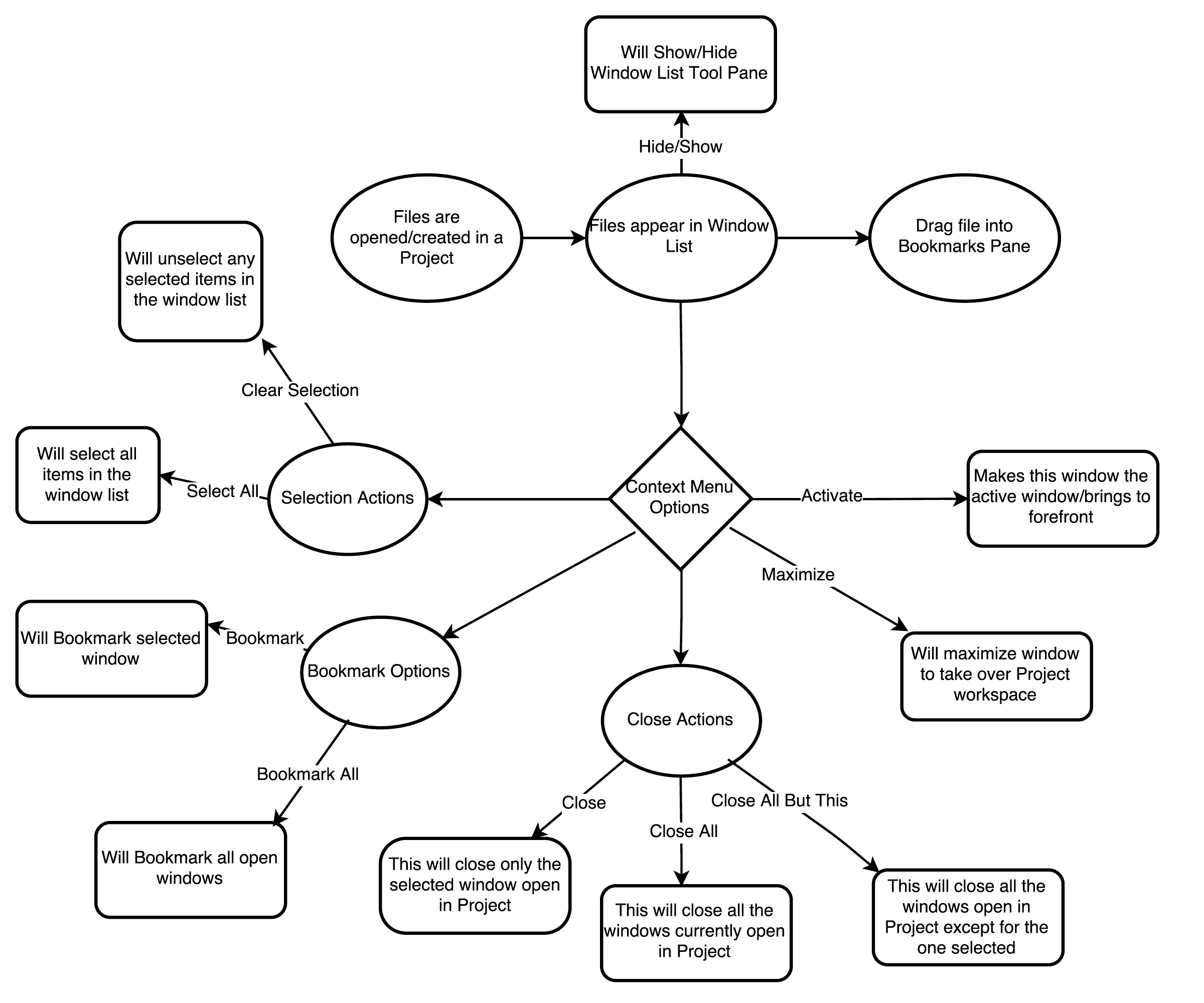
Fragmented Workflows: Users often worked across multiple data tables, scripts, and reports without a cohesive way to organize them.
Reproducibility Challenges: Analysts needed a way to revisit and rerun analyses without manually reconstructing their steps.
Cognitive Overload: As projects grew in complexity, users struggled to keep track of dependencies and progress.

-
Design Goals
Create a centralized workspace for managing all project assets.
Support reproducibility by preserving analysis states and sequences.
Enable easy navigation between related files and outputs.
Ensure scalability for both simple and complex projects.

-
Research & Discovery
Conducted contextual inquiries with power users and new users to understand their workflows.
Reviewed support tickets and community feedback to identify pain points.
Benchmarked similar features in other analytical and IDE tools.

-
Design Process
1. Information Architecture
- Defined a structure for organizing data tables, scripts, journals, and reports within a project container.
- Introduced metadata tagging and visual grouping for clarity.
2. Interaction Design
- Designed drag-and-drop functionality for adding assets to a project.
- Created a project navigator panel for quick access and overview.
- Developed state-saving mechanisms to preserve analysis context.
3. Prototyping & Testing
- Built interactive prototypes to test with internal users and beta testers.
- Iterated on feedback around discoverability, terminology, and visual hierarchy.
-
Key Features Delivered
Project Containers: A single file that encapsulates all related assets.
Auto-Save & Recovery: Ensures work is preserved and recoverable.
Dependency Management: Visual cues for linked files and scripts.
Reopen with Context: Projects reopen with the same layout and state as when last closed.
-
Impact
Improved user satisfaction and retention among power users.
Reduced time spent reassembling analysis environments.
Enabled better collaboration and handoff between team members.
Integration with JMP Live: From Project to Publication
As JMP Live matured, we saw an opportunity to bridge JMP Projects with JMP Live, enabling users to not only organize their work but also publish it directly to a collaborative, interactive environment.
-

Design Challenge
How might we allow users to publish entire projects or selected outputs from JMP Projects to JMP Live?
How do we maintain context and interactivity when transitioning from a desktop environment to a web-based platform?
-

My Role
Led UX design for the publishing workflow from JMP Projects to JMP Live.
Collaborated with engineering to define data packaging and permissions logic.
Designed UI elements for selecting assets, setting access controls, and previewing reports before publishing.
-

Key UX Considerations
Selective Publishing: Users can choose which parts of a project (e.g., specific reports or scripts) to publish.
Context Preservation: Ensured that published reports retained their interactivity and data filters.
Feedback Loop: Designed mechanisms for users to receive comments or updates on published content, closing the loop between analysis and collaboration.
-

Outcome
Enabled a frictionless path from exploration (JMP Projects) to sharing (JMP Live).
Increased adoption of JMP Live by making it a natural extension of users’ existing workflows.
Supported collaborative decision-making by making complex analyses accessible and interactive for broader audiences.